|
EXIF library (libexif) API
0.6.24
|
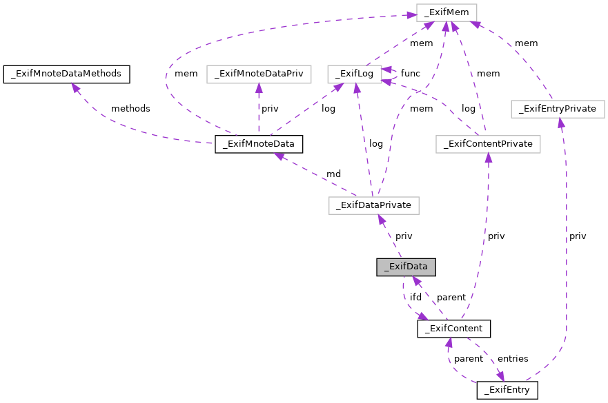
Represents the entire EXIF data found in an image. More...
#include <exif-data.h>

Data Fields | |
| ExifContent * | ifd [EXIF_IFD_COUNT] |
| Data for each IFD. | |
| unsigned char * | data |
| Pointer to thumbnail image, or NULL if not available. | |
| unsigned int | size |
Number of bytes in thumbnail image at data. | |
| ExifDataPrivate * | priv |
Represents the entire EXIF data found in an image.